醫院診所云管理系統平臺軟件預約掛號小程序定制開發
2023-02-10 11:55:00 來源:本站 瀏覽:2740
診所云系統是以完整的基層醫療機構信息化解決方案為出發點,打造鏈接診所、醫生、患者、一站式互聯網醫療服務系統,深度挖掘了基層醫療機構需求,解決其真正痛點,提供醫療前沿資源及信息共享等、全面提升醫療管理質量,可執行落地的綜合性解決方案。
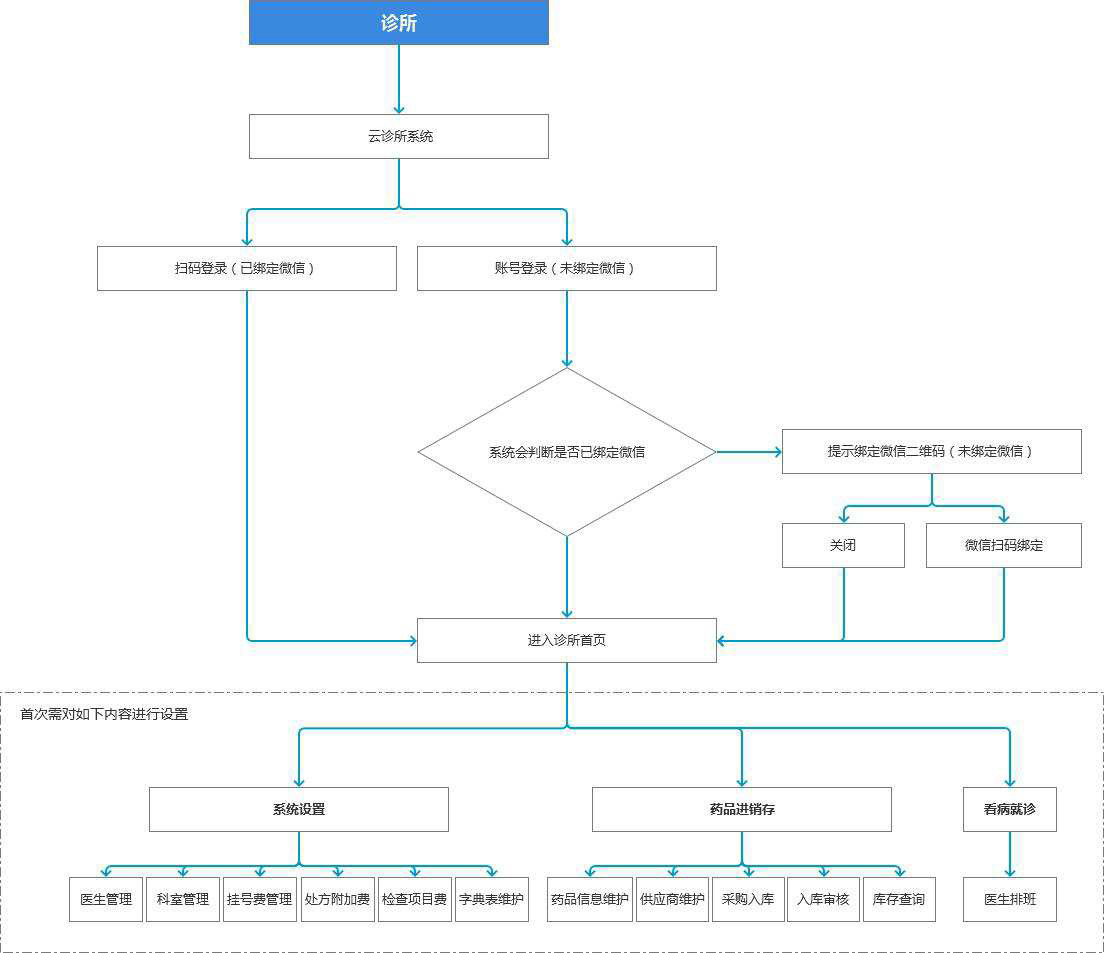
診所設置流程圖
0755-23129312

診所云系統是以完整的基層醫療機構信息化解決方案為出發點,打造鏈接診所、醫生、患者、一站式互聯網醫療服務系統,深度挖掘了基層醫療機構需求,解決其真正痛點,提供醫療前沿資源及信息共享等、全面提升醫療管理質量,可執行落地的綜合性解決方案。
診所設置流程圖